灵兽介绍

目录

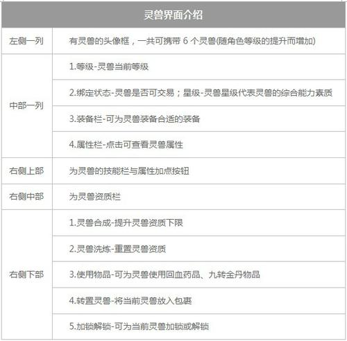
灵兽介绍

  在镇魔曲的世界里,你永远不是一个人在战斗,你会有可爱的伙伴--灵兽。灵兽是战斗中忠实的伙伴,一只强力的灵兽可以让你的战斗更加轻松。当然,灵兽需要你精心的呵护培养,才会一点点成长、强大,直到独当一面。

  亲爱的玩家,当你完成10级左右的主线任务时,你会遇见你在镇魔曲的第一个伙伴--灵犬。当你获得一只灵兽后,使用快捷键“E”或者右键点击灵兽头像即可打开灵兽属性面板。

  一只灵兽最多可以获得3个主动技能以及9个被动技能。在灵兽属性面板,可以查看到灵兽的资质、寿命等内容,资质越高代表着灵兽的属性越好,可以通过使用药品来补充灵兽的寿命。还可以查看到灵兽的等级、名称、星级、形象、基本属性数值等等,一只灵兽最多可以装备三件装备,分别是武器、防具、饰品。


相关资料

推荐攻略

文章配图图集

关闭